Аудит отдела продаж

В процессе базового аудита мы узнали, что компания уже пыталась внедрить Bitrix24 несколько лет назад. Но внедрение по каким-то причинам затянулось, а в конечном итоге так и не состоялось. Как оказалось, на тот момент у клиента уже была внедрена самописная CRM-система, которая разрабатывалась с учетом специфики компании.

Большинство заявок компания получает через звонки на IP-телефонию и мобильные телефоны. Также заявки приходят с сайтов, лендингов, мессенджеров. Средняя длина сделки — около 2 недель.

Проблемы, выявленные при аудите

  • Компания уже пыталась внедрить Bitrix24, но внедрение затянулось и не состоялось
  • Большинство заявок приходит через звонки на IP-телефонию и мобильные
  • Уже была внедрена самописная CRM-система для личного кабинета партнера
  • Средняя длина сделки — около 2 недель

В результате анализа было принято решение сохранить внутреннюю CRM-систему в качестве личного кабинета партнера, а для отдела продаж внедрить amoCRM с интеграцией с личным кабинетом партнера. Также был проведен полный аудит бизнес-процессов компании и выделены основные воронки.

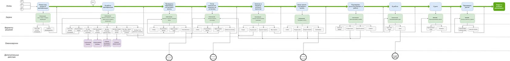
Схема аудита бизнес-процессов

Настройка amoCRM

Настройка воронок и этапов продаж в amoCRM

На основе анализа бизнес-процессов компании, совместно с заказчиком было принято решение настраивать несколько воронок продаж. В рамках первичной настройки было реализовано:

  • Настройка воронок и этапов продаж

  • Настройка отделов и прав пользователей

  • Скрыты разделы Рабочий стол и Аналитика для определенных отделов

  • Разграничен доступ к воронкам для разных отделов

  • Настроены дополнительные поля для карточек

  • Подключено автозаполнение ФИО и пола

  • Подключено автозаполнение по ИНН и БИК

  • Настроены ограничения переходов между этапами

Интеграция с личным кабинетом партнеров

Интеграция amoCRM с личным кабинетом партнера

В рамках интеграции был произведен перенос клиентской базы в amoCRM с проверкой на дубли. Интеграция двухсторонняя: партнер видит данные в своем кабинете, все изменения синхронизируются с amoCRM.

IP-телефония

Настройка IP-телефонии Sipuni
Схема распределения исходящих звонков

На момент внедрения у клиента было 50+ IP-номеров в разных регионах. Внедрили облачную АТС Sipuni с голосовыми приветствиями и логикой распределения по регионам.

Карточка сделки в amoCRM с записью звонка

Все звонки попадают в amoCRM, автоматически создаются сделки для новых клиентов. Реализовано распознавание города и источника звонка.

Виджеты и интеграции

Виджет Pandora

Виджет для поиска информации по автомобилю

Разработан виджет для поиска информации по автомобилю из справочника производителя. Сотрудник может в 1 клик добавить информацию в карточку сделки.

Добавление информации в карточку сделки

Виджет запрета смены ответственного

Виджет запрета смены ответственного

Разработан виджет, который учитывает изменения через API и обновляет данные в реальном времени.

Интеграция с сайтами, почтой, соцсетями и мессенджерами

Интеграция с социальными сетями и мессенджерами

Настроен единый проксирующий сервер для обработки заявок со всех сайтов и лендингов. Подключена почта всех сотрудников и корпоративные ящики.

Итоги внедрения

Результаты внедрения amoCRM

По результатам внедрения спустя всего 4 месяца оборот компании вырос на 38% и на данный момент продолжает расти.

Компания получила возможность увеличивать темпы роста — уже сейчас изначальный штат увеличен в полтора раза.

Благодаря amoCRM у менеджера всегда под рукой вся необходимая для работы информация, и у клиентов даже не возникает сомнений в том, что работают профессионалы.

Аналитика работы отдела продаж

Работа по интеграциям и оптимизации процессов компании продолжаются до сих пор.

Сегодня руководитель отдела продаж может отследить и прослушать любой звонок, детально проконтролировать работу сотрудников отдела продаж.

Аналитика работы отдела всегда перед глазами. Руководитель в любой момент может проверить активность и продуктивность работы сотрудника.

Не знаете, с чего начать?

Оставьте заявку — разберем вашу текущую систему коммуникации и покажем, как перестать терять клиентов из-за ограничений мессенджеров.

За 45 минут разберем ваш кейс и покажем живое демо